баннер
22. СМЕЩЕНИЕ
ИЗМЕРЕНИЙ
Еще
одно явление, возникающее при электромагнитном взаимодействии между
движущимися относительно друг друга объектами, — это Смещение
Измерений. Оно проявляется как сокращение или удлинение размеров
Объектов Изображения в Видимом Пространстве-Времени вдоль направления
движения. То есть это чрезвычайно распространенное, обычное явление,
влияние которого мы испытываем постоянно, даже не осознавая этого.
Причина, по которой мы его не замечаем, заключается в том, что наши
скорости значительно меньше скорости света.
Механизм возникновения Смещения Измерений
по сути имеет довольно простую механическую основу. Все объекты имеют объем,
то есть являются трехмерными, они имеют ширину, длину и высоту. Если объединить информацию
о размере объекта с "Процессом Восприятия", можно легко понять, как возникает Смещение Измерений.
Сначала рассмотрим следующую ситуацию, когда наблюдатель и Источниковый Объект
находятся в относительном покое, чтобы поэтапно разобрать, как происходит "Процесс Восприятия".



Последовательность событий для приведенной выше схемы:
1) Наблюдатель и линейка находятся в относительном покое друг
относительно друга. От дальнего края линейки (точка A) испускается
сигнал (Сигнал 1).
2) Сигнал 1 движется к наблюдателю. Когда точка B и Сигнал 1 находятся
на одинаковом расстоянии от наблюдателя, из точки B испускается второй
сигнал (Сигнал 2). (Происходит синхронизация).
3) Оба сигнала движутся к наблюдателю одновременно.
4) Оба сигнала достигают наблюдателя одновременно. С полученной
информацией наблюдатель видит Объект Изображения линейки. Положение
Объекта Изображения определяется точками A и B, из которых были
отправлены сигналы. В данном примере, поскольку наблюдатель и линейка
находятся в относительном покое друг относительно друга, Источниковый
Объект и Объект Изображения имеют одинаковые координаты.

Как видно на приведенной выше схеме, чтобы определить положение Объекта
Изображения, мы рассмотрели два сигнала, испущенные из самых дальних
и ближних к наблюдателю точек Источникового Объекта, которые достигают
наблюдателя одновременно (два синхронизированных сигнала). Для данного
примера двух сигналов достаточно, но для более сложных случаев может
потребоваться больше сигналов.

22.1.
СМЕЩЕНИЕ ИЗМЕРЕНИЙ МЕЖДУ УДАЛЯЮЩИМИСЯ ОБЪЕКТАМИ
Теперь рассмотрим случай, когда
линейка движется. На следующей схеме линейка движется в направлении
черной стрелки. Мы хотим определить, как наблюдатель увидит Объект
Изображения линейки.



Рассмотрим последовательность событий:
1) Линейка движется в направлении черной стрелки. В это время с
дальнего края линейки (точка A) испускается сигнал (Сигнал 1).
Соединяем точку A и наблюдателя прямой линией. При движении к
наблюдателю Сигнал 1 будет следовать по этой прямой.
2) Пока Сигнал 1 движется к наблюдателю, линейка продолжает двигаться
в направлении черной стрелки. Когда Сигнал 1 и точка B находятся
на одинаковом расстоянии от наблюдателя, из точки B испускается
второй сигнал (Сигнал 2) (происходит синхронизация). Мы также соединяем
точку B и наблюдателя прямой линией. Сигнал 2 будет следовать по
этой линии, двигаясь к наблюдателю.
3) Пока Сигнал 1 и Сигнал 2 движутся к наблюдателю по своим прямым,
линейка продолжает двигаться в направлении черной стрелки.
4) Оба сигнала достигают наблюдателя одновременно. В результате
наблюдатель видит Объект Изображения линейки. Согласно системе
отсчета наблюдателя, Объект Изображения оказывается расположенным
между точками A и B, откуда были отправлены сигналы. В этот момент
Источниковый Объект и Объект Изображения находятся в разных местах.
На схеме видно, что длина Объекта Изображения КОРОЧЕ, чем
длина Источникового Объекта. Как видно, на Объекте Изображения линейки
произошел Смещение Измерений.
| Размеры
Объекта Изображения движущегося объекта отличаются
от размеров Источникового Объекта. |
Используя приведенную выше схему, запишем
математические уравнения Смещения Измерений.
Так как на схеме оба объекта удаляются друг от друга, сначала
рассмотрим этот случай для удаляющихся объектов.
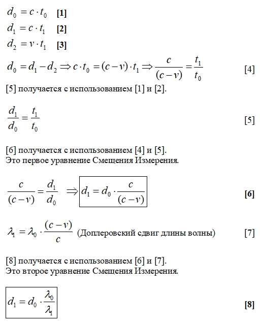
Из схемы можно записать следующие три уравнения:
d0 = c.t0
d1 = c.t1
d2 = v.t1
Объяснение уравнений: длина линейки вдоль оси X обозначена как d0
если обозначить длину линейки вдоль оси X как d0,
тогда сигнал пройдет это расстояние со скоростью c за время
t0 = d0 / c. Следовательно, d0 = c.t0.
Однако, поскольку линейка находится в движении, сигнал достигает
другого конца линейки за более короткое время. Если обозначить это
время как t1, тогда сигнал преодолевает расстояние
d1 = c.t1. За то же время линейка проходит
вдоль оси X расстояние d2 = v.t1.
Используя эти три уравнения, получаем математическое выражение
Смещения Измерений следующим образом.
22.2.
СМЕЩЕНИЕ ИЗМЕРЕНИЙ МЕЖДУ СБЛИЖАЮЩИМИСЯ ОБЪЕКТАМИ

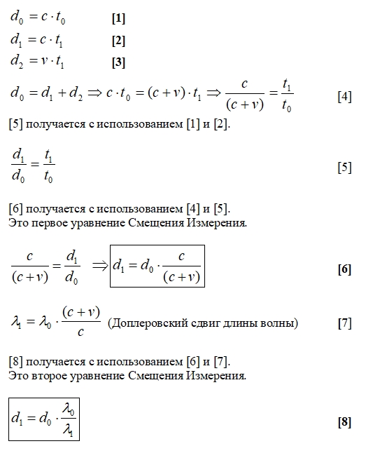
Теперь рассмотрим случай, когда линейка приближается
к наблюдателю. Аналогичным образом строим схему.



Рассмотрим последовательность событий.
Перепишем последовательность событий из предыдущего примера,
где линейка удалялась от наблюдателя, с небольшими изменениями.
1) Линейка движется в направлении черной стрелки. В это время с
дальнего края линейки (точка A) испускается сигнал (Сигнал 1).
Соединяем точку A и наблюдателя прямой линией. При движении к
наблюдателю Сигнал 1 будет следовать по этой линии.
2) Пока Сигнал 1 движется к наблюдателю, линейка продолжает двигаться
в направлении черной стрелки. Когда Сигнал 1 и точка B находятся
на одинаковом расстоянии от наблюдателя, из точки B испускается
второй сигнал (Сигнал 2) (происходит синхронизация). Мы также соединяем
точку B и наблюдателя прямой линией. Сигнал 2 будет следовать по
этой линии, двигаясь к наблюдателю.
3) Пока Сигнал 1 и Сигнал 2 движутся к наблюдателю по своим
прямым, линейка продолжает двигаться в направлении черной стрелки.
4) Оба сигнала достигают наблюдателя одновременно. В результате
наблюдатель видит Объект Изображения линейки. Согласно системе
отсчета наблюдателя, Объект Изображения оказывается расположенным
между точками A и B, откуда были отправлены сигналы. В этот момент
Источниковый Объект и Объект Изображения находятся в разных местах.
На схеме видно, что длина Объекта Изображения ДЛИННЕЕ, чем
длина Источникового Объекта. Как видно, на Объекте Изображения
линейки произошел Смещение Измерений.
Теперь, аналогично, используя схему, найдем математическое выражение
Смещения Измерений для объектов, приближающихся друг к другу.


22.3. ОБЩЕЕ
УРАВНЕНИЕ СМЕЩЕНИЯ ИЗМЕРЕНИЙ
Смещение Измерений между
удаляющимися и сближающимися объектами можно выразить следующим
образом в виде двух общих уравнений. Уравнение слева представлено
через скорости сигналов, уравнение справа – через изменение длины волны.
В компоненте (c±v) знак "±" принимает значение "+" для удаляющихся
объектов и "-" для сближающихся объектов.



d
0: Длина Источникового Объекта в направлении движения
d
1: Длина Объекта Изображения в направлении движения
c : Базовая скорость света или скорость сигнала, ПРИХОДЯЩЕГО
к целевому объекту.
(c±v) : Скорость сигнала, УХОДЯЩЕГО от Источникового Объекта.
λ
0: Исходная длина волны источника
λ
1: Длина волны, измеренная в точке назначения
22.4.
СВЯЗЬ СМЕЩЕНИЯ ИЗМЕРЕНИЙ С МАТЕМАТИКОЙ (C+V)(C-V)

Если обратить внимание,
в рассмотренных выше примерах мы получили результаты Смещения Измерений,
не прибегая к математике (c+v)(c-v). Хотя в математических уравнениях
появлялись результаты (c+v)(c-v), сама эта математика оставалась
скрытой и на заднем плане. Теперь я хочу рассмотреть ситуацию,
в которой (c+v)(c-v) явно проявляется в Смещении Измерений.
Для этой цели я создал следующую схему.


1)
Наблюдатель и Источниковый Объект движутся так, что удаляются
друг от друга. Мы хотим определить, где и как наблюдатель
видит Объект Изображения.
2) Сначала принимаем наблюдателя за неподвижный объект и двигаем
Источниковый Объект в направлении стрелки. Чем больше точек исхода
сигналов (Координат Источника) мы используем, тем детальнее получаем
Объект Изображения. Используем те же принципы, что и ранее,
применяя координаты излучения сигналов для построения Объекта
Изображения. Хотя в данном случае мы работаем более детально,
по сути, это тот же процесс, что и ранее. Здесь также не требуется
математика (c+v)(c-v).
3) Однако теперь мы хотим оставить Источниковый Объект неподвижным
и переместить наблюдателя, чтобы построить Объект Изображения в этом
случае. Для этого при движении наблюдателя со скоростью v мы также
должны изменить скорость сигналов, приходящих к нему, на (c+v).

Когда наблюдатели, Объекты Изображения и Источниковые Объекты
на фигурах 2 и 3 совмещаются друг с другом, обе фигуры должны
полностью совпадать. Это возможно для фигуры 3 только при
применении математических правил (c+v)(c-v).
22.5.
ТАБЛИЦА СМЕЩЕНИЯ ИЗМЕРЕНИЙ

Я хотел показать вам свойства
Смещения Измерений в виде таблицы. Представленная ниже таблица
демонстрирует изменения размеров Объекта Изображения и дает нам
теоретическую основу. Таблица получена из уравнения

.



Описание таблицы:
Значения "+v" в строке "Скорость v" означают, что референсные системы
удаляются друг от друга, а значения "-v" указывают, что они
приближаются. Точка ноль представляет состояние, в котором
референсные системы неподвижны относительно друг друга. Значение v,
показывающее разницу скоростей между референсными системами,
может увеличиваться в обоих направлениях. В теории этому нет предела.
Как видно из таблицы, при увеличении расстояния между референсными
системами длина Объекта Изображения в направлении движения
постепенно сокращается.
Если референсные системы сближаются, длина Объекта Изображения
увеличивается. По мере приближения к значениям, близким к скорости
света, длина Объекта Изображения в направлении движения стремится
к бесконечности. Если они сближаются со скоростью света,
изображение Объекта Изображения становится неопределенным.
(Вспомним пример с линейкой: так как совпадение сигналов
невозможно, Объект Изображения не может сформироваться.
Сигнал, исходящий из точки A, никогда не сможет достичь уровня
точки B).
Таблица также демонстрирует интересную ситуацию. Она дает ответ
на вопрос: "Как будет выглядеть Объект Изображения, если два тела
сближаются друг с другом со скоростью, превышающей скорость света?".
Когда превышается скорость -c, изображение Объекта Изображения
инвертируется в направлении движения. При скорости -2c длина Объекта
Изображения равна длине Источникового Объекта, но его изображение
перевернуто. Если скорость превышает -2c, Объект Изображения снова
начинает сокращаться.
Причина инверсии Объекта Изображения после предела -c заключается
в изменении порядка совпадения сигналов. В примере с линейкой,
первый сигнал исходил из точки A, и когда он достигал уровня точки B,
из точки B отправлялся второй сигнал. В случае перевернутого
изображения первый сигнал исходит из точки B, и когда он достигает
уровня точки A, он совпадает с сигналом, исходящим из точки A.
Формирование перевернутого изображения является математическим
следствием (c+v)(c-v).
Ссылка